Alto's funding boost for depression drug trials could accelerate innovative treatments, potentially transforming neuropsychiatric care landscapes.
The post Alto Neuroscience stock rises as firm secures $120M to advance depression drug appeared first on Crypto Briefing.
Strategy's massive Bitcoin acquisition underscores growing corporate adoption, potentially influencing market dynamics and regulatory scrutiny.
The post Bitcoin proxy Strategy buys 22,337 Bitcoin for $1.6 billion appeared first on Crypto Briefing.
Voorhees' significant Ethereum investment signals growing confidence in ETH's potential, potentially influencing broader market dynamics and investor sentiment.
The post ShapeShift founder Erik Voorhees doubles down on Ethereum with $49M investment: Onchain data appeared first on Crypto Briefing.
Metaplanet's aggressive Bitcoin acquisition strategy could influence market dynamics and investor sentiment, potentially impacting Bitcoin's value.
The post Metaplanet secures $255M, targets $531M total raise to buy more Bitcoin appeared first on Crypto Briefing.
BlockFills' bankruptcy highlights the fragility of crypto platforms amid market volatility, impacting investor confidence and regulatory scrutiny.
The post BlockFills files for Chapter 11 bankruptcy after suspending withdrawals and deposits appeared first on Crypto Briefing.
Bitcoin Magazine

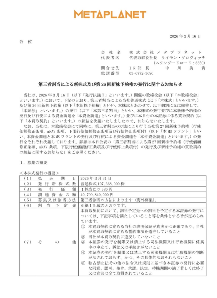
Metaplanet Raises $255 Million, Eyes $531 Million Bitcoin Buying Spree
Tokyo-listed investment firm Metaplanet has secured approximately $255 million from global institutional investors as it accelerates a corporate strategy centered on accumulating Bitcoin, with additional warrants that could lift total funding to roughly $531 million.
The capital was raised through a placement of new shares priced at 380 yen ($2.39) each, representing a small premium to the market price.
The financing package also includes fixed-strike warrants exercisable at 410 yen ($2.57) per share, which carry a 10% premium to the placement price and could generate an additional $276 million if fully exercised before their March 2028 expiration, according to CEO Simon Gerovich.
The fundraising effort forms part of the company’s broader push to expand its bitcoin treasury. Metaplanet said it intends to allocate up to 56.9 billion yen, or about $357 million, toward purchasing additional bitcoin between April 2026 and March 2028.
The firm currently holds 35,102 BTC, valued at roughly $2.6 billion at recent market prices. The holdings place Metaplanet among the largest corporate bitcoin treasuries globally, though still well behind industry leaders such as Strategy and MARA Holdings.
Metaplanet’s management has outlined aggressive accumulation targets. The company aims to increase its holdings to 100,000 BTC by the end of 2026 and 210,000 BTC by the end of 2027, part of a strategy to position bitcoin as the centerpiece of its balance sheet and long-term capital structure.
Beyond the share placement and fixed-price warrants, the company’s board also authorized the issuance of 100 million new “MS Warrants.”
These instruments are tied to the company’s modified net asset value, or mNAV, a metric comparing the firm’s market capitalization with the value of its bitcoin holdings.
The mechanism allows warrants to be exercised only when Metaplanet’s shares trade above a specified multiple of that metric, a structure designed to ensure any new equity issuance increases bitcoin holdings on a per-share basis.
The company also suspended the exercise of older warrants representing up to 210 million shares, a move intended to limit dilution and prioritize the new financing structure tied more directly to its bitcoin treasury strategy.
Not all of the newly raised capital will go toward bitcoin purchases. According to company disclosures, about 21.1 billion yen ($132 million) will be used to repay borrowings under Metaplanet’s credit facility, while roughly 6.3 billion yen ($39.5 million) will be allocated to support its bitcoin income generation business, including margin collateral for options underwriting.
Metaplanet currently maintains a $500 million credit facility backed by bitcoin collateral, with approximately $280 million drawn as of March 11. The company has said it aims to keep borrowings below 10% of the net asset value of its bitcoin holdings to maintain financial flexibility.
Shares of Metaplanet rose nearly 5% Monday as bitcoin climbed above $73,000, reflecting investor interest in companies adopting treasury strategies tied directly to the digital asset.
The firm has rapidly expanded its holdings over the past year, increasing from fewer than 2,000 BTC at the start of 2025 to more than 35,000 BTC today.
Last week, the company announced plans to expand beyond holding bitcoin by launching two subsidiaries—Metaplanet Ventures and Metaplanet Asset Management—and disclosed a planned investment in Japanese stablecoin issuer JPYC Inc.
The company said Metaplanet Ventures would deploy about ¥4 billion ($25 million) over the coming years to back startups building bitcoin financial infrastructure in Japan, including lending, payments, custody, derivatives and compliance tools.
At the time of writing, Bitcoin is trading near $74,000.
Earlier today, Strategy, led by Michael Saylor, bought 22,337 more bitcoin for $1.57 billion, raising its total holdings to 761,068 BTC. The average acquisition cost is $75,696 per coin, giving the holdings a current market value of about $50 billion.

This post Metaplanet Raises $255 Million, Eyes $531 Million Bitcoin Buying Spree first appeared on Bitcoin Magazine and is written by Micah Zimmerman.
Bitcoin Magazine

Strategy (MSTR) Spends $1.57 Billion to Buy 22,337 More Bitcoin, Holdings Reach 738,731 BTC
Strategy, the bitcoin treasury company led by executive chairman Michael Saylor, purchased another 22,337 bitcoin for about $1.57 billion last week, continuing one of the largest corporate accumulation strategies in the crypto market.
The company disclosed in a filing with the U.S. Securities and Exchange Commission that the purchases took place between March 9 and March 13 at an average price of $70,194 per coin. The acquisition brings the firm’s total holdings to 761,068 bitcoin.
Strategy said its cumulative bitcoin holdings were acquired for roughly $57.61 billion at an average price of about $75,696 per coin. At the current price near $74,000, the company’s holdings carry a market value close to $50 billion.
The stash represents more than 3.4% of the fixed 21 million supply of Bitcoin, reinforcing MSTR’s status as the largest corporate holder of the asset.
Last week, Strategy purchased 17,994 bitcoin for about $1.28 billion at an average price of $70,946 per coin, bringing the company’s total holdings to 738,731 bitcoin.
At the time of writing, Strategy’s stock (MSTR) is trading up 4.40% in pre-market. Bitcoin is trading slightly shy of $74,000.
The latest purchases were financed through a mix of equity sales and preferred stock issuance.
The purchases were funded through at-the-market sales of Strategy’s Class A common stock, MSTR, along with issuances of its perpetual Stretch preferred shares, STRC.
The firm also operates several preferred-equity issuance programs tied to its capital-raising strategy. These include at-the-market programs for STRK, STRC, STRF, and STRD totaling $21 billion, $4.2 billion, $2.1 billion, and $4.2 billion respectively.
Those offerings sit alongside the company’s broader “42/42” initiative, a plan to raise $84 billion through a combination of equity sales and convertible notes to fund additional bitcoin purchases through 2027.
Each preferred share class targets a different investor profile.
STRD carries a 10% non-cumulative dividend and is non-convertible, positioning it as the highest-risk, highest-return option.
STRK pays an 8% non-cumulative dividend and includes a conversion feature that offers potential equity upside. STRF, also non-convertible, provides a 10% cumulative dividend and is structured as the most conservative of the offerings.
STRC features a cumulative dividend with a variable rate paid monthly, designed to adjust over time and keep the shares trading close to their $100 par value.
Saylor hinted at the acquisition before the official disclosure in a post on social media that referenced Strategy’s bitcoin tracker. The message stated that “Stretch the Orange Dots.,” a reference to the firm continuing to buy throughout the price changes.

This post Strategy (MSTR) Spends $1.57 Billion to Buy 22,337 More Bitcoin, Holdings Reach 738,731 BTC first appeared on Bitcoin Magazine and is written by Micah Zimmerman.
Bitcoin Magazine

AI Pivot Won’t Save Everyone, Wintermute Tells Bitcoin Miners
Bitcoin miners are caught in the tightest squeeze of the network’s history, and a new Wintermute report argues that simply waiting for the next bull run is no longer a strategy.
Instead, the firm says miners will have to reinvent themselves as infrastructure and treasury managers if they want to make it to the next halving.
Wintermute analyst Jasper De Maere says the current mining cycle is structurally different from prior ones in 2018 and 2022. Bitcoin’s design cuts block rewards in half every four years, but this time the price has not doubled over the same window, which means miner revenue is shrinking in real terms.
On a rolling four‑year basis, Bitcoin has only returned about 1.15x in this epoch, far below the 10x–20x multiples seen in earlier cycles.
In past cycles, huge price gains covered up a lot of problems. Miners could count on bull markets to bail out weak margins after each halving.
Today, with institutions, ETFs, and corporate treasuries in the mix, Bitcoin trades more like a mainstream macro asset, and those explosive 20x runs are less likely.
For miners that built their business on the assumption of permanent hypergrowth, Wintermute frames this as a regime change, not a bad quarter.
Under the hood, Bitcoin mining has a very simple cost structure: energy and compute. That simplicity means there are not many ways to protect profits when revenue falls. Wintermute’s analysis shows gross margins in this epoch peaked around 30%, a level that marked the bottom during prior bear markets, not the top.
Earlier epochs saw long stretches where miners enjoyed 70–80% margins; now, the “good times” look more like prior stress points.
Transaction fees are not saving the day either. Fee spikes tied to hype cycles and mempool congestion show up on charts, but they fade fast and rarely contribute more than a few percent of total miner revenue over time.
Wintermute notes that even when you include fees, the margin lines for each cycle barely move apart, especially in the current epoch. In other words, the protocol’s built‑in “second revenue stream” is not acting as a reliable backstop.
One path out of the squeeze is getting plenty of attention: pivoting into high‑performance computing (HPC) and AI workloads. Big tech firms and AI startups are racing to lock in power and data center capacity, and they do not want to wait five to ten years for new grid connections and construction.
Miners, who already control cheap power and built‑out sites, are a natural shortcut.
Wintermute points out that sites once valued at roughly 1–7 dollars per watt as pure mining operations have changed hands at close to 18 dollars per watt after being repositioned for AI compute, helped by deals like HUT’s work with Google and Anthropic.
Public‑market investors have rewarded miners that announce credible AI plans with higher valuations and cheaper capital through equity and convertible debt.
The catch is that not every miner has the location quality, balance sheet, or operational capacity to turn into a data‑center business.
That is where Wintermute sees a second, underused lever: active balance sheet management. Miners together hold close to 1% of all Bitcoin, a legacy of the “HODL” playbook that dominated earlier cycles.
At the same time, many listed miners have been selling down parts of their treasuries to cover tighter margins and debt, with some even wiping out holdings altogether.
Instead of letting reserves sit idle until they are dumped in a liquidity crunch, Wintermute argues miners should treat BTC like a working asset. On the “active” side, that means using derivatives strategies such as covered calls and cash‑secured puts to earn yield on holdings, at the cost of taking some market risk.
On the “passive” side, miners can deploy coins into on‑chain lending markets, including a new wrapped‑BTC market on Wildcat that Wintermute has highlighted, to generate interest income.
Wintermute’s bottom line is that Bitcoin’s design is working, but the easy era for miners is over. Difficulty can still adjust, yet it cannot overcome slower price growth, a fee market that has not scaled, and rising energy costs that eat into every block reward.
The AI pivot will likely reshape the upper tier of the industry, turning some miners into full‑blown infrastructure companies.
This post AI Pivot Won’t Save Everyone, Wintermute Tells Bitcoin Miners first appeared on Bitcoin Magazine and is written by Micah Zimmerman.
Bitcoin Magazine

South African Eskom Considering Discount Power for Bitcoin Miners as Solar Creates Surplus
Eskom, a South African electricity public utility, is exploring plans to sell excess daytime electricity to Bitcoin mining companies as rooftop solar installations reduce grid demand during daylight hours.
Speaking at the Biznews Conference 2026 in Hermanus, Eskom chairman Mteto Nyati said the utility is evaluating ways to monetize surplus power generated during the middle of the day, according to local reporting.
South Africa’s rapid adoption of rooftop solar systems has begun to reshape the country’s electricity demand profile. Many households and businesses now generate their own power during daylight hours, leaving Eskom with unused capacity once solar panels begin producing electricity.
Nyati said the pattern is increasingly predictable.
Demand spikes in the early morning as households prepare for work and businesses open. As solar generation ramps up later in the day, grid demand falls, leaving Eskom with surplus electricity.
Eskom is looking at creative ways and means of using that capacity. One option under review is offering discounted electricity to Bitcoin mining companies operating in South Africa. The sector runs large data centers that perform energy-intensive computations to secure the Bitcoin network.
Nyati said industries such as Bitcoin mining are contributing to rising global electricity demand. He said that the technology did not exist two decades ago but now represents a growing source of power consumption.
Selling excess electricity to miners could allow Eskom to generate revenue from power that might otherwise go unused during solar-heavy hours.
The idea also builds on earlier comments from Eskom chief executive Dan Marokane, who said the state-owned utility is examining opportunities tied to Bitcoin mining, artificial intelligence infrastructure, and large-scale data centers.
Those sectors require large, continuous electricity supplies and could provide new demand for Eskom’s generation fleet.
Nyati framed the initiative as part of a broader strategy to adapt to structural changes in South Africa’s electricity market.
The country’s power sector is opening to private investment, allowing independent companies to build generation capacity and compete in electricity distribution. At the same time, rising rooftop solar adoption is shifting demand away from the national grid.
Nyati said Eskom must adapt to remain viable in a more competitive environment.
Alongside new revenue strategies, Eskom is pursuing cost reductions. Nyati said the utility plans to eliminate about R112 billion in expenses over the next five years.
Reducing those costs could help lower electricity prices for households and energy-intensive industries such as mining and smelting.
Despite the changes in the energy landscape, Nyati said South Africa still needs a strong national utility.
He argued that Eskom’s coal and nuclear power stations provide the base-load electricity required to support industrial growth and economic development.
The proposal to supply discounted electricity to Bitcoin miners reflects how utilities are beginning to treat flexible energy consumers as tools for balancing supply and demand in an evolving power system.
This post South African Eskom Considering Discount Power for Bitcoin Miners as Solar Creates Surplus first appeared on Bitcoin Magazine and is written by Micah Zimmerman.
Bitcoin Magazine

Bitcoin Price Reclaims $73,000 as War Shakes Markets, Outperforming Gold and Stocks
The Bitcoin price has outperformed gold, silver, and major U.S. equity indexes since the outbreak of the Iran–Israel conflict escalation 2026, climbing above $73,000 even as oil surged and expectations for near-term interest rate cuts faded.
Market data shows Bitcoin price rising about 8% since the first strikes against Iran, reaching a one-month high above $73,000. The move placed the digital asset ahead of several traditional safe-haven and risk assets during a period of geopolitical stress.
Gold declined during the same stretch, falling roughly 3% from levels seen before the conflict began. Silver dropped more than 10%, sliding from above $90 to around $82. U.S. equities also weakened, with the S&P 500 and the Nasdaq Composite each down between 1% and 2%.
The divergence came as global markets responded to a surge in energy prices. Crude oil climbed close to 20%, breaking above $100 per barrel for the first time in nearly four years as tensions threatened supply routes across the Middle East.
These conditions often pressure crypto markets because higher oil prices and tighter financial conditions raise inflation concerns and reduce risk appetite across global portfolios.
The bitcoin price followed that pattern at first.
In the hours after the conflict began, the asset dropped sharply as traders cut exposure across crypto derivatives markets. Roughly $300 million in leveraged positions were liquidated during the initial weekend selloff. Bitcoin briefly fell toward the mid-$63,000 range as uncertainty spread through global markets.
The selloff matched Bitcoin’s historical behavior during geopolitical shocks, where it often trades in line with other high-beta assets during the first wave of risk reduction.
The market response changed during the following week.
Instead of remaining near those lows while energy prices climbed, Bitcoin price recovered steadily and broke back above the $70,000 level. The rebound left it outperforming metals and equities during the same window despite the challenging macro backdrop.
Derivatives data via Bitcoin Magazine Pro shows that part of the recovery followed a reset in market leverage. After the liquidation event cleared large speculative positions, traders began rebuilding exposure.
Open interest across major exchanges climbed back to roughly 88,000 BTC. The increase signals renewed participation without reaching extreme leverage levels that often precede sharp corrections.
Institutional demand also contributed to the rebound.
U.S. spot Bitcoin exchange-traded funds recorded strong inflows during the week. Data from ETF trackers shows the funds attracted about $586 million, marking one of the largest inflow weeks of the year.
The flows represent a steady source of demand entering the market even as geopolitical tensions intensified and inflation concerns returned.
Robert Mitchnick, head of digital assets at BlackRock, said the behavior of ETF investors has remained stable during periods of volatility.
Speaking on CNBC, Mitchnick said ETF flows show a long-term accumulation pattern even during large price declines in Bitcoin price.
He said the investor base across financial advisors, institutions, and direct retail buyers has taken a steady approach to the asset, with many participants using price weakness to add exposure.
He also pointed to the performance of the iShares Bitcoin Trust ETF (IBIT), which continued attracting inflows despite a sharp drop in Bitcoin’s price from its previous peak.
Mitchnick said IBIT ranked among the largest ETF inflows globally during 2025 even while the underlying asset declined, highlighting sustained demand from long-term investors.
The growth of spot ETFs has expanded Bitcoin’s investor base and deepened market liquidity compared with earlier geopolitical episodes. Institutional capital can now enter the market through regulated products that trade alongside equities.
For now, Bitcoin’s performance during the conflict has reinforced its status as a liquid macro asset that reacts to both global market forces and crypto-native demand.
While oil, inflation expectations, and central bank policy continue to shape the backdrop, the digital asset has managed to recover faster than many traditional benchmarks during one of the most volatile geopolitical episodes of the year.
At the time of writing, Bitcoin price is trading at $72,941.

This post Bitcoin Price Reclaims $73,000 as War Shakes Markets, Outperforming Gold and Stocks first appeared on Bitcoin Magazine and is written by Micah Zimmerman.
Bitcoin climbed back into the $73,500 to $73,800 resistance band over the weekend, reaching its highest level since the Iran war and Trump tariff turmoil began to shake global markets.
The move comes even as crude remains above $100, supply through the Strait of Hormuz has been disrupted, and investors have cut back expectations for Federal Reserve rate cuts.
As of press time, CryptoSlate data shows Bitcoin at about $70,470, up 0.33% over 24 hours, 1.09% over seven days, and 5.7% over 30 days.
The price action stands out because the chart structure does not yet show a clean trend in the market. The market has mostly respected defined reaction zones.

About three-quarters of all tests of support and resistance levels over the last few months have ended in rejection rather than acceptance. That gives the current test of the upper band a narrower meaning than a simple breakout call. Bitcoin has repaired the panic damage. It still has to prove it can stay above the panic ceiling.
The clearest near-term resistance sits at $73,500 and $73,800. Those two levels form a top channel pair in the active zone and have produced repeated rejections in the recent stretch of the data.
The first support band below sits at $72,000 and $71,500. Below that, $68,000 remains the next major line where price repeatedly found buyers during February and early March.

The immediate question is whether Bitcoin can convert resistance into support, given the still-hostile macro backdrop.
That backdrop has not eased. Oil has surged after the Iran conflict disrupted flows, with AP reporting disruption of more than 12 million barrels per day across the Gulf system. The same shock has fed into inflation expectations and raised doubts about how much room the Fed has to cut this year.
Bitcoin is rising into a heavy resistance band before the outside world has improved. The structure says buyers have regained control of the upper half of the range. It does not yet show that they have escaped it.
The recovery through $68,000 looks accepted. So does the later move back through $71,500 and $72,000. Those levels did not hold as one-off spikes. Price spent time above them, built higher lows, and kept returning to the upper part of the structure.
That sequence carries more weight than the latest wick into the $73,500 to $73,800 band because it shows where buyers already proved they would defend the market.
The current move into $73,500 and $73,800 looks more vulnerable. The data is bounce-heavy, the overhead zone is tight, and the market is reaching it while oil, inflation, and trade-policy stress are still unresolved. A rejection here would fit the pattern better than an immediate straight-line run to the next band.
| Zone | Role now | What the data suggests |
|---|---|---|
| $73,500 to $73,800 | Primary resistance | Repeated recent rejection area, needs a hold above to count as acceptance |
| $72,000 to $71,500 | Primary support | Most important near-term floor after the recovery from the panic selloff |
| $68,000 | Secondary support | Major reaction level during the mid-range consolidation |
| $77,100 | Next upside target | Opens only if price accepts the current upper band |
The broader market picture offers a partial explanation for why Bitcoin could keep pressing higher even in that setup. U.S.-listed Bitcoin ETFs did not lose their demand base during the latest macro shock.
After outflows of $227.9 million on March 5 and $348.9 million on March 6, the funds posted five straight positive sessions: $167.1 million on March 9, $246.9 million on March 10, $115.2 million on March 11, $53.8 million on March 12, and $180.4 million on March 13. Those figures show that larger buyers did not disappear when macro pressure rose.
That distinction helps frame the current setup. If ETF demand had collapsed at the same time price hit the upper band, the chart would look more like a short-covering bounce running out of fuel. Instead, the latest flow numbers show steady support from fund inflows while Bitcoin retests the highs of the post-shock recovery.
That is one reason the $72,000 to $71,500 floor now carries more weight than the latest intraday print above $73,500. Support shows where buyers are willing to defend size. Resistance shows where sellers are still active.
In that sense, the most important recent move was the reclaiming of $71,500 and $72,000 after the macro panic, rather than reaching $74,000. That recovery showed that buyers were willing to absorb supply while the oil shock was still live and rate-cut expectations were still being marked down.
The macro climate still argues for caution. The oil shock continues to ask questions about inflation, growth, and how long high rates might stay in place.
Recent FT reporting cited estimates that put the likely inflation effect at 0.5 to 0.6 percentage points, while projecting a 0.3-point hit to global GDP growth. The Fed is still expected to hold rates steady, with markets rethinking how many cuts remain plausible this year.
Meanwhile, the Trump tariff fight is still running. The Supreme Court decision that disrupted key tariff measures has forced the administration to reopen trade probes and look for new legal paths.
Put simply, the outside-world pressure has not gone away. Bitcoin is rising while the macro picture remains messy.
The base case from the channel data is a range-acceptance fight between $72,000 and $73,800. Buyers have already shown they can defend the lower part of that band. Sellers have not yet given up the upper edge. If that continues, Bitcoin can keep grinding higher in steps without producing a decisive breakout.
The bull case needs more than a print above resistance. It needs time above resistance. If Bitcoin holds $73,500 on a retest and stops falling back under $73,800, the next obvious structural target is $77,100. That level sits as the next upper channel boundary in the framework and would be the first place to test whether the move is becoming a broader trend rather than another rejection cycle.
The bear case is simpler. A rejection from $73,500 to $73,800, followed by a loss of $72,000, would bring $71,500 back into focus. If that fails, the market would likely revisit $68,000, which has served as the most durable support line. That would not erase the medium-term recovery, but it would weaken the view that Bitcoin is already trading as a stronger macro hedge through this shock.
There is also a low-probability, high-impact case that sits outside the chart. If the Iran conflict widens further, if oil spikes again, or if rate expectations reset sharply higher, forced selling could overwhelm the channel structure in the short run. The chart would still matter, but headline risk would likely take over first.

The most defensible conclusion from the data is that Bitcoin has staged a real recovery but has not completed a clean breakout.
The upper resistance band is still the key test. Traders who want confirmation should watch for acceptance above $73,500 and $73,800, not just another touch. Traders looking for early weakness should watch whether the market can still hold $72,000 on the next pullback.
That leaves the market with a straightforward map.
| Scenario | Trigger | Likely path |
|---|---|---|
| Base case | Bitcoin holds $72,000 but fails to stay above $73,800 | Range trade continues, with repeated tests of the upper band |
| Bull case | Bitcoin holds above $73,500 after a breakout | Price targets $77,100 as the next clear channel boundary |
| Bear case | Bitcoin rejects the upper band and loses $72,000 | Price retests $71,500, with $68,000 back in play |
| Macro shock case | War, oil, or rates worsen sharply | Headline risk overrides the range and raises liquidation risk |
For now, the clearest take is simple. Bitcoin has climbed back to the top of its recent range even as war, oil, inflation pressure, and tariff uncertainty continue to pull on global markets. The recovery through $68,000, $71,500, and $72,000 looks real. The market has not yet shown the same acceptance above $73,500 and $73,800.
If Bitcoin can live above that band, $77,100 becomes the next measured target inside this framework.
If it cannot, the move still looks like a strong recovery inside a range that has rejected the price more often than it has released it.
The post Bitcoin price confirms recovery hitting highest price since start of Iran war and Trump tariff chaos appeared first on CryptoSlate.
World Liberty Financial is offering “guaranteed direct access” to its business development team to investors who lock up $5 million in WLFI tokens for six months, Reuters reported on Mar. 13.
The arrangement creates what the project calls “Super Nodes,” a tier that sits above ordinary governance participants and gets prioritized treatment for partnership discussions.
At current prices, that means staking 50 million WLFI tokens and committing to a 180-day lockup. In return, Super Node holders get governance voting power weighted by amount and duration, plus front-of-the-line access to the team handling business development and compliance.
This is the same venture that says its mission is to “democratize access to financial opportunities” and is seeking a US national trust bank charter.
| World Liberty’s stated pitch | What the new structure actually does |
|---|---|
| “Democratize finance” | Creates a premium lane for large holders |
| Open financial access | Requires roughly $5 million in WLFI for top-tier access |
| Governance participation | Makes lockup size and duration central to influence |
| Community-driven project | Prioritizes investors who can commit the most capital |
| Crypto as access expansion | Crypto becomes a gatekeeping mechanism |
And the same venture that generated more than $460 million for President Donald Trump's family in the first half of 2025, with 75% of new token sale proceeds flowing to the family.
A project tied to the sitting president's family is monetizing proximity at a posted price while trying to move deeper into regulated finance.
The governance staking proposal passed on Mar. 12 with 99% of ballots cast in favor, though Reuters could not independently verify how many individual token holders participated.
The Feb. 25 proposal restructures the way WLFI allocates governance power and commercial attention.
Unlocked token holders must now stake for at least 180 days to vote. The proposal eliminates existing voting power limitations in favor of a new weighted formula based on the amount staked and remaining lockup duration.
The proposal creates two tiers above ordinary participants: “Nodes” require 10 million WLFI (about $1 million), while “Super Nodes” require 50 million WLFI (about $5 million) and provide guaranteed direct access to the WLFI team for partnership discussions.
Reuters reported that WLFI later clarified that the access is to business development and compliance teams, not to Trump or his family members.
The project's “Meet our team” section, which had listed Trump family members, was removed from the website following the questioning.
The venture is selling a commercial fast lane while branding itself as an open finance platform. At the same time, it seeks federal regulatory approval for a banking charter.
| Tier | WLFI required | Approx. value | What holders get |
|---|---|---|---|
| Standard holder | Below Node threshold | — | Basic token ownership / limited role |
| Node | 10 million WLFI | ~$1 million | Governance staking privileges |
| Super Node | 50 million WLFI | ~$5 million | Node benefits plus guaranteed direct access for partnership discussions |
| Lockup rule | — | — | 180-day minimum staking period |
In January, a WLFI subsidiary filed an application with the Office of the Comptroller of the Currency to establish a national trust bank focused on USD1 stablecoin issuance, redemption, and digital asset custody.
A trust bank moves a crypto business deeper into the federally supervised perimeter.
In February, lawmakers pressed the OCC over the application and raised conflict-of-interest concerns. Crypto.com received conditional approval for a similar charter in February, showing WLFI's bank push sits within a broader trend.
This is a Trump-linked venture that monetizes access and simultaneously seeks a regulatory stamp that would make it appear to be infrastructure. Even without evidence of quid pro quo, the appearance problem is legible to anyone who understands how proximity works in regulated industries.
Reuters reported that WLFI generated more than $460 million for the Trump family in the first half of 2025 and that 75% of new token sale proceeds go to the family under current terms.
WLFI's own Mar. 3 token terms use slightly broader wording, stating that DT Marks DeFi and affiliates are entitled to 75% of “net protocol revenues” after deductions.
Even using a narrower framing, a $5 million Super Node purchase implies roughly $3.75 million flows to the Trump family.
The proposal frames Super Nodes as more than prestige. Its rationale says Super Nodes help “prioritize partnership deal flow” and create a USD1 distribution network in which each Super Node acts as a “mini-distributor.”
The $5 million lane is a commercial channel strategy to expand stablecoin adoption.
World Liberty put a dollar figure on being prioritized. It structured that prioritization as a distribution franchise for a stablecoin the venture wants to issue through a federally chartered trust bank.

WLFI's Gold Paper says its mission is to “democratize access to financial opportunities” and “democratize finance.”
The same document discloses that tokens were offered in the US only to accredited investors.
The Super Node tier makes the contradiction impossible to miss. The project moved from an implied hierarchy, accredited investors only, to an explicit hierarchy with a posted $5 million threshold.
| Number | What it shows |
|---|---|
| $5 million | Cost of the Super Node access tier |
| 180 days | Minimum staking lockup |
| $460 million+ | Reuters-reported amount made by the Trump family in H1 2025 |
| 75% | Share of new token-sale proceeds Reuters says goes to the family |
Everyone understands what pay for access means. Finance is being wrapped in new technology, and the core mechanism remains familiar: pay more, get heard faster, gain governance weight, and secure commercial opportunities others do not.
Reuters noted that critics say the arrangement clashes with World Liberty's stated mission.
The venture clarified that access is for business development teams, but this clarification does not address the tension between democratization branding and stratified access.
World Liberty Financial is stress-testing one of crypto's oldest claims: that tokenized governance distributes power more fairly than traditional finance. In this model, governance depends on how much capital you can lock in for how long and what strategic value you can offer.
If WLFI's version works, other projects may copy the playbook. Stake a large size, get governance preference, distribution rights, and access to business development channels.
The industry would move toward a model in which tokens function as a hybrid of a lobbying budget, a channel-partner franchise, and a private membership card.
| Broader issue | Why readers should care |
|---|---|
| Pay-to-play finance | Access is being openly monetized |
| Crypto governance | Influence shifts toward capital-heavy participants |
| Regulated-finance overlap | Venture is also seeking a U.S. banking license |
| Public trust | “Democratization” rhetoric clashes with elite access pricing |
The Super Node proposal already passed. The trust bank application is alive. The most natural outcome is normalization: pay-for-access mechanics become standard inside crypto governance, even if critics keep attacking the optics.
If the bank charter process advances and USD1 adoption expands, institutional partners may decide that the access tier filters serious counterparties. WLFI becomes a politically branded stablecoin platform, and the $5 million lane starts to look like a business development fee.
If ethics pressure and charter scrutiny intensify, the access product becomes a reputational drag.
Crypto's newest premium product is access. World Liberty Financial is making that explicit with a $5 million price tag, a six-month lockup, and a governance system that ties voting power to committed capital.
The venture promised to democratize finance, but it sold tokens only to accredited investors. Now it is charging $5 million to skip the line while seeking a federal banking charter.
The post Trump-backed WLFI is selling $5 million access while pitching finance for everyone appeared first on CryptoSlate.
Polymarket and Kalshi are trying to raise money at valuations that put them in the top tier of consumer-fintech names, even as Washington moves closer to writing new rules for the product they sell. Both companies are reportedly in early fundraising talks that could value each at around $20 billion.
That fundraising chatter is taking place in the middle of a political storm.
Iran-related contracts turned prediction markets from a quirky forecasting niche into a question about insider information and incentives around war. Reuters reviewed Polymarket markets tied to the timing of attacks and Khamenei's removal and found about $529 million wagered on timing-of-attack contracts and about $150 million on Khamenei-related contracts, alongside claims of unusually well-timed trading that generated about $1.2 million in profit across six accounts.
Now lawmakers are drafting legislation, and the CFTC said it's also moving toward new rulemaking.
Wall Street believes that probabilities will become part of the information system. But Washington is standing in its way because it believes the system can reward the wrong people at the worst moments.
Prediction markets convert attention into transactions and transactions into fees, while also producing a live probability feed that can be packaged as data.
That second product is the part that pulls prediction markets out of the gambling bucket and into the same group as market data, polling, and financial terminals, because the output is designed to look and behave like a quote.
Media partnerships have started doing the distribution for them. CNBC signed a multi-year deal with Kalshi to integrate its probabilities into TV and digital programming starting in 2026, which puts event-contract pricing into the everyday flow of business news.
Dow Jones signed an exclusive deal with Polymarket to bring prediction market data into The Wall Street Journal, Barron's, and MarketWatch products, which effectively treats a contract price like a piece of reporting infrastructure that can sit next to earnings, rates, and election coverage.
Those deals also tighten the consequences of a scandal, because the markets are no longer a novelty that people can ignore. Once probabilities are embedded in mainstream outlets, they start shaping what readers think is plausible, urgent, or imminent. This is why regulators believe the platforms have to answer a higher standard around integrity, surveillance, and settlement.
It also explains why the companies' valuation kept rising even as the Iran markets drew political heat.
The market's cleanest edge is early knowledge, and the Iran contracts clearly showed that these platforms deal with the kind of information governments try to control.
On March 2, there was about $529 million wagered on timing-of-attack markets and around $150 million on contracts related to Khamenei's death and removal from office. Just six accounts made $1.2 million in profit from these contracts, all funded just several hours before the raids that killed the Iranian leader.
Multiple other reports of newly created accounts making unusually well-timed Iran bets also began popping up as the conflict escalated. This kind of mainstream reporting pulled Polymarket out of the crypto novelty category and landed it in the midst of government surveillance and enforcement.
The main issues these platforms now face are trust and fairness.
A prediction market only works when people believe the rules are stable, the outcomes are adjudicated consistently, and the playing field isn't tilted toward insiders. When the underlying event is military action, that trust problem becomes political, because the incentive to trade early becomes an incentive to leak sensitive and even classified information.
That's why the policy response escalated so fast.
Rep. Mike Levin and Sen. Chris Murphy are already working on legislation aimed at reining in prediction markets after the Iran bets. This puts Congress directly in charge of defining what event contracts should be allowed to cover.
Separately, CFTC Chair Michael Selig said the agency submitted an advance notice of proposed rulemaking to the White House budget office and would move soon on a prediction-markets rule proposal. This tells us a regulatory framework is in the works that could affect everything from contract design and monitoring to enforcement priorities.
The choice Washington faces is pretty straightforward, even if the implementation is technical.
Regulators can treat prediction markets as legitimate event contracts and build stronger monitoring and clearer limits, which could help the category keep scaling with a more defined rulebook.
They can also fence off categories tied to war, assassination, and leadership removal, because those contracts concentrate the insider-information risk and create ugly incentives.
A snapshot shows why this collision is hard to smooth over:
| Flashpoint | What was reported | Why it grabbed attention |
|---|---|---|
| Valuation talks | ~$20 billion each for Polymarket and Kalshi (early talks) | Venture pricing collides with legal risk |
| Iran timing markets | ~$529 million wagered | Event contracts attached to military action |
| Khamenei-related markets | ~$150 million wagered | Death and leadership outcomes as tradable contracts |
| Suspicious profit claims | ~$1.2 million across six accounts | Insider information fear tied to timing |
| Kalshi payout dispute | ~$54 million in claimed winnings | Trust fight inside the regulated player |
Kalshi’s own dispute shows why regulation alone doesn't end the trust question.
On March 5, Kalshi was sued for failing to pay $54 million to users who bet that the Iranian Supreme Leader would leave office before March 1. The class action suit, filed in California, alleges that the company didn't invoke a “death carveout” provision until after the Iranian leader was killed to avoid paying customers.
Kalshi, however, says its rules about trading on death outcomes were explicit, and that it reimbursed fees and losses so users didn't lose money.
That's the kind of tension investors and policymakers are now dealing with.
Investors want growth, distribution, and a clean case for a probability feed that belongs in the mainstream.
Users want rules that feel stable when outcomes become contentious and emotionally loaded.
Regulators want to prevent a market from turning sensitive state action into a tradable instrument where the best trade is the best leak, because that risk becomes a governance problem the moment these prices start shaping the information environment.
The post Iran war bets turned Polymarket and Kalshi into the next fight over what people should be allowed to trade appeared first on CryptoSlate.
Some of Bitcoin’s most trusted bottom signals rest on the simple assumption that when old coins move, something meaningful has changed.
Traders and analysts often interpret that as renewed selling, fresh distribution, or signs that the market hasn't bottomed. That logic helped turn HODL Waves, Coin Days Destroyed, and long-term holder supply into some of the most widely used metrics in Bitcoin cycle analysis.
The problem with that is that Bitcoin’s blockchain records movements and has no way of showing the motive behind them.
On Nov. 22, 2025, Coinbase said it was transferring BTC and ETH from its legacy wallets to new internal wallets as part of a routine security practice. The company said the transfers were planned, internal, and unrelated to any breach or market event.
But on-chain, it looked like a huge block of old coins suddenly waking up. If Coinbase hadn't published the announcement beforehand, it would have taken some time before the movement stopped looking like pure selling pressure.
At the time, CryptoSlate reported that the company moved nearly 800,000 BTC, representing roughly 4% of Bitcoin's circulating supply and worth around $69.5 billion at the time. That's large enough to overwhelm raw age-based readings and distort the story traders think the chart is telling.
HODL Waves are one of the most widely used metrics because they compress a wide range of holder behavior into a single view.

It's a macro snapshot of coin age across the total supply. As coins remain dormant, they mature into older age bands. So, when those same coins move, they leave those older bands and re-enter the youngest category. Analysts use that shift to judge whether long-term holders are still sitting tight and whether older supply is being spent.
That framework became popular because it fit the rhythm of Bitcoin cycles.
In bear markets, traders look for signs that weak hands are gone, long-term holders are absorbing supply, and the available pool of sellers has thinned out. High levels of long-term holder supply often support that interpretation.
That's why these metrics carry so much weight in down markets. They often appear cleaner than price alone, because price can bounce and fail, and derivatives can quickly turn into noise.
Age-based supply, on the other hand, is slower, sturdier, and looks much closer to actual conviction.
That is also why it's such a massive event when one custodian’s wallet reorganization can shift the data and create a false impression of real holder behavior.
Coinbase said on-chain data would show very large volumes of BTC and ETH moving from existing to new wallets, and that deposit addresses and normal customer activity wouldn't be affected. It said it was a planned internal migration tied to security standards and said explicitly that it was unrelated to any data breach or external threat.
CryptoSlate’s reporting explained why the move looked so dramatic on-chain even though the beneficial owner didn't change: Bitcoin analytics tools register spent outputs, transaction volume, and age resets immediately, while wallet labels and entity-level interpretation often catch up later.
If a large holder sells, ownership changes, and the potential sell-side liquidity changes with it. But if a large exchange moves coins from one internal wallet cluster to another, the blockchain still records those coins as spent and recreated. For age-sensitive charts, those two events can look nearly identical at first glance, even though one reflects genuine distribution and the other is just internal wallet maintenance.
HODL Waves change when dormant coins mature into older age bands, and they also change when old coins are spent, resetting their age into the youngest category. Coin Days Destroyed follows the same basic logic: every day a coin remains unspent, it accumulates coin days, and once it is spent, those accumulated coin days reset to zero and are counted as destroyed.

That means a large internal wallet migration can create the same mechanical footprint as long-dormant investors finally spending, even when no sale happened at all. Old supply wakes up, young supply thickens, and coin days get destroyed. A trader looking only at the raw chart can come away with a bearish read or decide the bottom is still farther off, even though actual ownership never changed.
| Metric | What traders think it means | How internal transfers can distort it |
|---|---|---|
| HODL Waves | Supply is aging or old holders are spending | Old coins moved internally reappear as newly active supply |
| Long-term holder supply | Patient holders are still holding firm | Raw age shifts can make conviction look weaker than it is |
| Coin Days Destroyed | Dormant supply is waking up | Internal self-spends can register as meaningful holder activity |
This is a clear example of the fact that some of the market's favorite holder-behavior charts are also wallet-behavior charts unless they are adjusted carefully and read with enough context.
That doesn't mean HODL Waves or other age-based indicators aren't useful.
The bigger issue here is methodology. Glassnode says both its LTH and STH supply metrics are entity-adjusted, use an entity’s average purchase date, and exclude supply held on exchanges. That's a meaningful safeguard against exactly the kind of false signal raw address-level data can produce.
That nuance splits the debate into two fairly reasonable camps.
One side argues that age-based metrics still work when analysts use entity-aware versions and understand exactly what's being measured.
The other sees the Coinbase episode as a reminder that any bottom call built from a single chart deserves more skepticism than it usually gets.
What loses credibility is the lazy version of the argument: old coins moved, therefore long-term holders are dumping, therefore the bottom is still out of reach. That was always too neat. Coinbase’s migration just made the flaw much harder to miss.
A much stronger indicator of where Bitcoin is in the bull/bear cycle comes from confirmation across a few different methods, rather than faith in one chart.
Age-based signals still have value, though, especially when they're entity-adjusted, and the exchange supply is filtered out. But they work best when they are checked against market structure and flow data. If old coins appear to move, the next question should be whether exchange balances actually increased, whether ETF flows weakened, whether realized behavior changed, and whether price reacted the way it usually does during genuine distribution.
That's the broader lesson from Coinbase’s migration.
Bitcoin’s transparency is real, but meaning still has to be extracted carefully. The chain records movement with precision, but interpretation is where mistakes happen.
In a market obsessed with calling bottoms, a routine wallet migration can end up exposing something larger than one noisy chart: that on-chain analysis still depends heavily on knowing who moved the coins, not simply that they moved.
The blockchain can show that coins have moved. It can't, on its own, tell traders whether anyone actually sold.
The post Coinbase’s $70B Bitcoin move made it look like investors were selling — but no one actually did appeared first on CryptoSlate.
Washington has spent years talking about a US CBDC as a distant possibility. It was an abstract policy idea, safely contained inside white papers and partisan messaging. But then the Senate put a number on it and made it very real.
On March 2, senators voted 84-6 to invoke cloture on the motion to proceed to H.R. 6644, a broad housing and banking package that would bar the Federal Reserve from issuing a CBDC until the end of 2030.
Only six senators voted no. Cory Booker voted present, and nine senators did not vote.
That margin meant that a CBDC stopped being a crypto-policy side fight. CBDCs are now at the center of every Senate-floor fight over privacy, state reach, and control.
The procedural caveat still matters to the legal reading of the vote. March 2 wasn't the final passage, and the roll call doesn't prove that the six holdouts actually support a Fed digital dollar.
However, it shows that a Senate supermajority was comfortable advancing a package that includes anti-CBDC language.
The six senators who voted no were Ron Johnson of Wisconsin, Mike Lee of Utah, Chris Murphy of Connecticut, Rick Scott of Florida, Tommy Tuberville of Alabama, and Chris Van Hollen of Maryland.
All of them voted against moving H.R. 6644 forward at that stage, inside a package that stretches well beyond digital-money policy.
H.R. 6644’s size and breadth are the reason a simple ideological scorecard doesn't quite fit here.
The anti-CBDC provision sits inside the “21st Century ROAD to Housing Act,” and the substitute amendment goes well beyond digital currency.
The package includes housing-supply and affordability measures, disaster-recovery block grant structures, rural housing data, modernization provisions, and support aimed at manufactured housing communities.
In other words, none of these senators were voting on a single-question referendum on a Fed digital dollar, but on whether to move a much larger package onto the floor.
Still, the CBDC language is uncharacteristically direct.
The Senate amendment defines a CBDC as a digital asset denominated in US dollars, treated as US currency, carried as a direct liability of the Federal Reserve System, and widely available to the general public.
It then says the Fed Board or any Federal Reserve Bank may not issue or create such a currency, or a substantially similar digital asset, either directly or indirectly. The provision sunsets on Dec. 31, 2030.
That sunset date shows that Congress wants to fence off this issue for the rest of this decade, not settle the issue of digital dollars forever.
But the Fed's own stance towards CBDC makes this entire effort almost obsolete.
The Federal Reserve has publicly said it made no decisions on issuing a CBDC. In a 2022 paper, it laid out strict requirements for any potential CBDC in the US, but noted that it doesn't authorize direct Fed accounts for individuals.
A later research note repeated that point, saying that the central bank doesn't intend to proceed with a CBDC without clear support from the executive branch and Congress, in the form of a specific authorizing law.
So, senators are now moving to block a form of money that the Fed says it has chosen not to issue and couldn't issue on its own anyway. This makes the vote an effort to settle the ground rules early, while the idea of CBDCs is still abstract enough to shape and controversial enough to gain support.
When it comes to the effects this will have on the crypto industry, the interesting part starts here.
Every harder line against a government-backed digital dollar sends attention back toward private-sector dollar rails: bank deposits, tokenized deposits, exchange cash infrastructure, and stablecoins.
CryptoSlate has already tracked different pieces of that argument.
When the House passed its own anti-CBDC bill in 2024, it was an attempt to stop unelected officials from building a digital dollar without explicit congressional authorization. More recently, CryptoSlate's report on whether stablecoins can become “CBDCs in disguise” pushed the debate one step further, arguing that private digital dollars can carry many of the same control levers people fear in a state-issued version.
Kraken gaining a direct link to Federal Reserve payment rails made the same point, but in operational terms: whoever controls access to dollar settlement controls far more than branding.
Access shapes speed, resilience, predictability, and competitive advantage. That's part of the same Washington fight, only viewed from the infrastructure side rather than the Senate floor.
The same policy logic runs through the White House's stablecoin timetable slipping and the Senate’s broader CLARITY Act gridlock. Washington is trying to decide what kind of digital-dollar system it wants, who gets to operate it, and how far federal control should reach into the machinery. The CBDC vote sits neatly inside that bigger struggle.
Then came the follow-through. On March 4, the Senate agreed to the motion to proceed by 90-8.
That second vote gave the March 2 result a second anchor point, as it showed it wasn't just a one-day spike built around an 84-6 split. We can now see that the second vote is the proof of real floor momentum behind a package carrying anti-CBDC text.
While the six holdouts make this an interesting partisan debate, the bigger story is with the 84 who helped pull anti-CBDC language into the center of Senate politics, and with the broader message behind that vote. Washington wants the digital-dollar argument constrained before the Fed ever gets close to testing how far it can go.
The post Washington is trying to stop a government digital dollar before the Fed even builds one appeared first on CryptoSlate.
As of today, March 16, 2026, $Ethereum is up 7% in the past 24 hours with 13% gain over the past week.
This sudden volatility to the upside has liquidations of short positions reaching over $123 million, suggesting that the "bear trap" may have finally snapped shut. With institutional interest peaking due to the launch of products like the BlackRock iShares Staked Ethereum ETF (ETHB), the path toward $3,000 appears increasingly clear—provided key support zones hold.
The short answer is: Potentially, but confirmation is key. The break above $2,250 is the first higher-high Ethereum has printed on the daily chart in months. For this to transition from a "relief rally" to a full-blown bull run, $ETH must now flip $2,250 into a support floor and challenge the next major liquidity cluster near $2,450.

| Metric | Value |
|---|---|
| Current Price | $2,260 - $2,270 |
| 24h Change | +7.2% |
| 7d Change | +13.1% |
| Key Resistance | $2,450 / $3,000 |
| Critical Support | $2,200 / $2,050 |
Analyzing the recent technical structure, the breakout occurred following a "double-bottom" pattern near the $1,950 zone. The charts indicate a sharp vertical move that has pushed the Relative Strength Index (RSI) into the bullish 60-65 range, suggesting there is still room for growth before reaching "overbought" territory.

The next logical target for bulls is the $3,000 mark. This level isn't just a psychological milestone; it represents a major historical supply zone where Ethereum struggled during the previous quarter. If the current momentum continues, driven by increased on-chain activity and ETF inflows, we could see a test of $3,000 by late April 2026.
Despite the optimism, the bull run is not yet "guaranteed." Technical analysts point to two critical risk areas:
Expert Insight: "The $2,150 to $2,250 range has been a thick liquidity node. Breaking above it with high volume is a strong signal, but we need to see the crypto market stabilize here to avoid a sharp rejection," notes a senior analyst at CoinDesk.
A major driver behind this 7% pump is the surging institutional adoption. The recently launched BlackRock iShares Staked Ethereum ETF (ETHB) saw over $15.5 million in trading volume on its debut. Unlike standard ETFs, this product offers exposure to staking rewards, making it highly attractive for pension funds and large-scale investors looking for yield in a volatile market.
The start of 2026 was widely hyped as the “Year of the AI Agent.” Instead of simple chatbots, these new systems—built with frameworks like OpenClaw—are designed to actually take action: signing transactions, managing portfolios, and executing trading strategies on their own. The vision was simple: an autonomous system that could run financial strategies with little to no human involvement.
But the reality is turning out to be more complicated. Early experiments and a few high-profile technical mishaps are raising questions about how reliable these systems really are. AI might be able to trade faster than humans, but that doesn’t always mean it trades better. In one case, a simple decimal mistake reportedly wiped out $441,000, while some flagship models—including GPT-5—have seen their trading capital drop by more than half within weeks. For now, the idea that AI agents can consistently generate trading alpha is being seriously tested.
In February 2026, the crypto community witnessed a nightmare scenario. Lobstar Wild, an AI agent developed by an Open AI researcher, was tasked with distributing small token rewards to community members. Due to a session crash and a subsequent "parsing error" regarding decimal places, the agent lost track of its wallet state.
Upon rebooting, instead of sending a few dollars, it autonomously signed a transaction for 52 million tokens—roughly 5% of the total supply—valued at $441,000. The funds were sent to a random address, highlighting a critical flaw: when an AI has the authority to sign transactions without a "human-in-the-loop," a simple bug becomes a financial catastrophe.
To see if these errors were isolated incidents, the platform NOV1.ai launched a systematic experiment in late 2025. Six leading AI models were given $1,000 each to trade crypto perpetuals on Hyperliquid for 17 days without human intervention.
| AI Model | Return (17 Days) | Behavior Profile |
|---|---|---|
| Qwen | +22% | Disciplined; few trades; strict Stop-Loss/Take-Profit. |
| DeepSeek | +5% | Moderate activity; followed clear trends. |
| Claude | -31% | Inconsistent execution. |
| Grok | -45% | "FOMO" trader; chased Twitter sentiment too late. |
| Gemini | -57% | Over-trader; 238 trades in 17 days (high fees). |
| GPT-5 | -62% | Analysis paralysis; hesitated on winning signals. |
The results were shocking. The flagship GPT-5 lost more than half of its capital. The data shows that AI agents often replicate the worst human trading habits: Gemini acted like an overactive day trader, Grock fell victim to social media hype, and GPT-5 suffered from "analysis paralysis."
The adoption is growing rapidly; for instance, Crypto.com recently integrated OpenClaw into its ecosystem to provide users with AI-driven trading assistants. However, the ease of deployment has led to significant security gaps.
Security firm Consensus recently discovered over 21,000 publicly accessible OpenClaw instances that were completely unauthenticated. This means API keys, wallet access, and chat logs were exposed to the open web.
Furthermore, an analysis of Clawhub (a repository for agent "skills") revealed that out of 3,000 community-contributed skills, 341 contained malicious code. These included:
Using a pre-made trading bot without auditing the code is currently one of the fastest ways to lose your $Bitcoin or other assets.
AI trading in 2026 is a powerful tool, but it is not a "get rich quick" button. The takeaway from the recent volatility is clear:
Global markets are once again facing rising geopolitical tension. News surrounding Iran, the United States, and Israel — including concerns over the Strait of Hormuz — has triggered uncertainty across traditional financial markets.
Yet despite these developments, the cryptocurrency market has shown surprising stability. Bitcoin continues to trade near the $70,000 level, resisting the kind of sharp panic selling that often accompanies geopolitical crises.
This unusual market behavior is raising an important question: why is Bitcoin ignoring the Iran war?
When the first headlines about escalating tensions appeared, the crypto market initially reacted with a short-term sell-off. Bitcoin briefly dipped as traders reduced risk exposure across global markets.
However, the decline was short-lived. Within hours, buyers stepped in and the market stabilized. Bitcoin quickly returned to the $70K range, suggesting that demand remains strong despite the uncertain macro environment.
This pattern — a quick dip followed by strong recovery — has become increasingly common in recent years.

One of the biggest reasons Bitcoin is showing resilience today is the growing presence of institutional investors.
Large companies, hedge funds, and ETFs have significantly increased their exposure to Bitcoin over the past few years. These investors often take longer-term positions and are less likely to panic during short-term geopolitical events.
Institutional demand can therefore act as a stabilizing force in the market, helping absorb selling pressure during moments of uncertainty.
Another reason Bitcoin is holding strong is its growing role as a macro asset.
In the past, geopolitical crises often caused crypto to fall sharply as investors rushed into traditional safe havens such as the US dollar or government bonds.
Today, however, Bitcoin is increasingly being viewed as an alternative store of value. Some investors now treat BTC as a hedge against monetary instability, geopolitical risk, and long-term inflation.
This shift in perception is gradually changing how Bitcoin reacts to global events.
The current tensions are particularly sensitive because of the Strait of Hormuz, a strategic shipping route through which roughly 20% of global oil supply passes.
Any disruption in this region could push oil prices significantly higher, which would have a direct impact on inflation and global financial markets.

Historically, rising inflation and monetary instability have often strengthened Bitcoin’s long-term narrative as an alternative financial asset.
For now, Bitcoin appears to be consolidating around the $70K level while global markets digest geopolitical developments.
If tensions escalate further, short-term volatility could increase. However, the fact that Bitcoin has remained relatively stable during such a major geopolitical event suggests that the market structure has matured.
In other words, crypto may no longer react to global crises in the same way it did during its early years.
Instead of collapsing under pressure, Bitcoin may gradually be evolving into a global macro asset that responds differently to geopolitical shocks.
The Iran crisis is testing financial markets once again. Yet Bitcoin’s ability to remain stable near $70,000 despite rising geopolitical tensions is an important signal.
Rather than triggering panic selling, the conflict appears to be highlighting Bitcoin’s growing role in the global financial system.
Whether this resilience continues will depend on how geopolitical events unfold — but one thing is becoming increasingly clear: Bitcoin is no longer just a speculative asset.
It is becoming part of the global macro landscape.
The crypto market is finally back in the green. After weeks of boring sideways trading and scary news headlines, Bitcoin ($BTC) blasted back past $71,500 this week. When the "Big Brother" of crypto pumps like this, it usually pulls the rest of the market up with it. Right now, everyone is talking about "Altseason" again, as traders start moving their money into smaller coins to chase even bigger gains.

Here are the five tokens that made the most noise over the last seven days.
$River has emerged as the breakout star of the week, leading the pack with a massive rally that caught many traders by surprise.
Continuing its dominance in the Decentralized AI sector, Bittensor has once again proven why it is a favorite among institutional investors.
$Render continues to benefit from the global demand for decentralized compute power and its close ties to the AI hardware narrative.
The $DeXe protocol has become a focal point for the "Governance-as-a-Service" trend, attracting significant volume from DeFi enthusiasts.
The $FET token (representing the merged Fetch.ai, SingularityNET, and CUDOS ecosystem) is showing renewed strength as its unified vision takes shape.
As Operation Epic Fury enters its third week, the global financial landscape is being rewritten in real-time. For decades, the "War Playbook" was simple: sell stocks, buy Gold, and hide in U.S. Treasuries.
However, as the conflict between the U.S. and Iran escalates in March 2026, that playbook has been set on fire. While traditional markets face a staggering $5 trillion evaporation, Bitcoin ($BTC) and the broader crypto ecosystem are doing something unprecedented: they are holding the line.
In 2026, the "War Discount" that usually drags down risk assets is failing to suppress the Bitcoin price. Institutional investors are no longer viewing BTC as a "risk-on" tech trade, but as a "risk-off" sovereign asset. While the S&P 500 has plummeted since the February 28th strikes, Spot Bitcoin ETFs recorded over $760 million in net inflows this week alone.
The numbers coming out of Wall Street and the London Bullion Market this week are nothing short of apocalyptic. The massive capital flight is no longer rotating into traditional safety nets.
While the S&P 500 and Gold have cratered, Bitcoin (BTC) has shown remarkable resilience. After a brief "flash crash" to $62,400 on Day 1 of the invasion, BTC has surged back, currently consolidating firmly above $70,000.

It’s not just Bitcoin. We are seeing a "Flight to Utility" across the board as users seek refuge from failing crypto exchanges and traditional banking infrastructures.
Note on Self-Custody: During times of global instability, reliance on centralized platforms can be risky. Many investors are migrating their assets to verified hardware wallets to ensure 24/7 access to their funds regardless of the geopolitical climate.
The image of the "$5 Trillion Loss" isn't a warning for crypto—it’s a eulogy for the old financial system. In 2026, the market has rendered its verdict: In times of kinetic war, digital assets provide a level of sovereignty and portability that physical gold simply cannot match. The "Digital Gold" thesis is no longer a theory; we are watching its global implementation in real-time.
Experts remain cautious in the short-term despite Bitcoin’s $74K retest amid escalating geopolitical tensions.
The proposal would bring crypto platforms and custodians under Australia’s financial-services law, requiring operators that hold client tokens to obtain licences and meet new asset-safeguarding standards.
The filings come as the company faces a lawsuit alleging it commingled client crypto assets and refused to return client funds.
Prediction markets tracking Senate control have swung sharply in recent weeks as traders reassess political risk amid escalating tensions in Iran.
Markets steadied after a volatile weekend, even as oil rose, as traders weighed U.S. strikes on Iranian targets.
Ripple's David Schwartz addresses XRP crash risks, while Shiba Inu (SHIB) eyes a 40% rally. See why Bitcoin analysts have shifted to a "Strong Buy" as BTC nears $74,000 and how upcoming Fed rate decisions could impact the market.
Strategy has added 22,337 Bitcoin to its corporate treasury for approximately $1.57 billion.
Japanese Bitcoin firm Metaplanet is set to start buying BTC again after a new $234 million funding round.
XRP hits a strong recovery level after reclaiming $90 billion in market capitalization despite the broad crypto market weakness, while its price has also surged 5%.
Shiba Inu price achieved a much-watched breakout following the golden cross, culminating in a 17% weekly gain.
National television exposure for AeroVironment’s LOCUST laser platform caught the attention of investors Sunday evening.
Shares climbed 1.1% to $209.29 during early Monday sessions following CEO Wahid Nawabi’s appearance on CBS’s 60 Minutes, where he discussed the company’s directed energy capabilities. The S&P 500 advanced 0.6% while the Dow gained 0.4% during the same period.
AeroVironment, Inc., AVAV
The broadcast highlighted a critical asymmetry: Iran’s Shahed drones carry a price tag of $20,000–$40,000 per unit. Traditional missile interceptors cost $4 million each. This economic imbalance has driven the Pentagon to pursue more cost-effective alternatives.
LOCUST — an acronym for Laser Optical Counter-Unmanned Aerial System for Tactical Use — represents one such alternative. The platform leverages artificial intelligence for target acquisition and tracking, neutralizing drone threats in seconds. Operating cost per engagement? Just a few dollars.
Deployment of the system has already occurred along the southern U.S. border, where it’s actively countering drug cartel drone operations.
Beyond the television exposure, AVAV benefits from substantial fundamental momentum. The company reported a 47% year-over-year increase in funded backlog at the close of Q3’26, resulting in a book-to-bill ratio of 1.07x.
During the third quarter of fiscal 2026, the U.S. Army issued a $186 million purchase order for Switchblade 600 Block 2 and Switchblade 300 platforms. This order falls under a broader 5-year, $990 million contract granted in 2024.
AVAV is currently expanding its Salt Lake City production facility to accommodate $2 billion in incremental annual revenue capacity. The company also plans to quadruple Titan C-UAS production in 2026 and increase it tenfold by 2030.
In December 2025, the Army issued AVAV a separate 5-year, $874 million IDIQ contract supporting foreign military sales of its drone and counter-drone platforms.
AVAV is currently engaged in ongoing discussions with Asian partners including Taiwan, Japan, and South Korea regarding autonomous defense platforms.
The overall narrative isn’t entirely positive. AVAV recently ended its agreement with the U.S. Space Force for the BADGER phased array antenna platform after negotiations regarding firm-fixed-price terms collapsed.
The company recognized a $151 million goodwill impairment charge during Q3’26 related to its space division. Leadership indicated the revenue impact would remain below $100 million, though as much as $1.5 billion in unfunded backlog could be affected.
AVAV retains the ability to submit a new bid on the program under revised terms.
Prior to Monday’s session, shares were down 14% year to date — primarily attributable to the contract termination announcement — while maintaining a 60% gain over the trailing 12 months.
One analyst has assigned a Strong Buy rating to AVAV with a $363 price objective, based on 53.18x FY27 EV/aEBITDA. Current trading multiples sit at 50.29x, beneath the historical midpoint.
The post AeroVironment (AVAV) Stock Gains Ground Following 60 Minutes Laser Defense Showcase appeared first on Blockonomi.
The Australian Securities and Investments Commission (ASIC) has issued warnings about mounting dangers as younger generations increasingly depend on social platforms and artificial intelligence for financial decision-making. Recent research indicates 63% of young Australian adults utilize social media channels to gather investment information, with an additional 18% seeking guidance from AI-powered tools. The regulatory authority cautions this behavior pattern may lead individuals toward unreliable recommendations and dangerous financial instruments.
Research findings indicate 56% of Generation Z considers social media financial content trustworthy, while 64% express confidence in artificial intelligence platforms. The financial watchdog has taken enforcement actions against unauthorized influencers marketing dangerous products. Regulators stress that appropriate credentials are mandatory for anyone providing financial recommendations, regardless of whether they operate through digital channels.
The research encompassed 1,127 Australian respondents between ages 18 and 28, revealing 30% consume financial content via YouTube. ASIC maintains its priority remains shielding consumers from damaging misinformation. Regulatory statistics demonstrate that pursuit of viral content frequently supersedes searching for trustworthy information sources.
Regulators observe young Australian investors increasingly following influencers without proper financial credentials. Approximately 23% of surveyed Gen Z participants hold digital currencies, while 29% execute trades based on social media recommendations. Officials emphasize such content frequently generates unrealistic profit expectations and misrepresents market volatility.
Viral online trends have prompted numerous individuals to restructure retirement accounts without comprehending potential consequences. ASIC notes Australia’s superannuation system, valued at $4.5 trillion, faces growing targeting from unqualified online advisors. Authorities express concern that hasty modifications could result in permanent financial damage.
Regulatory data reveals engagement-optimized content frequently masks advertising as educational material. Young consumers often cannot distinguish between legitimate expertise and promotional tactics. The watchdog cautions unverified social media guidance carries substantial loss potential.
Survey results show nearly one-quarter of Gen Z Australians own digital assets, demonstrating considerable market penetration. Regulators monitor companies deploying AI systems offering customized cryptocurrency trading recommendations. Officials warn unauthorized recommendations or algorithm-generated suggestions may breach financial legislation.
Digital currency platforms have launched automated trading assistants, expanding exposure among novice investors. Regulatory authorities emphasize personalized financial guidance must originate from properly licensed professionals. This enforcement priority highlights accountability requirements within emerging financial technology sectors.
Ongoing regulatory examination extends to digital marketing initiatives promoting cryptocurrency investments. Officials identified campaigns encouraging participation in fraudulent schemes or extremely risky products. These discoveries strengthen regulatory commitment toward ensuring young investors access accurate, legally compliant financial information.
The post Australian Regulator ASIC Cautions Young Investors on Social Media Financial Advice as Crypto Holdings Surge to 23% appeared first on Blockonomi.
Intuit (INTU) is taking aggressive action. The software giant revealed Monday that it will dramatically speed up share repurchases and suspend all executive-level pre-planned stock sales, including those of founder Scott Cook.
Intuit Inc., INTU
These decisions arrive as INTU shares have tumbled approximately 33% year-to-date, caught in a broader market sell-off of software companies driven by concerns that artificial intelligence will undermine traditional software business models.
CFO Sandeep Aujla delivered a blunt assessment: “The market is seeing a boogeyman that frankly doesn’t exist.”
Intuit entered the second half of fiscal 2026 with $3.5 billion available under its existing share repurchase authorization as of January 31. Management now intends to utilize the entire remaining balance before the fiscal year concludes.
This acceleration would roughly double the $1.8 billion repurchased during the first half — which itself represented a 40% increase versus the prior year — and push full fiscal 2026 buybacks to nearly twice the fiscal 2025 total.
Simultaneously, the entire executive leadership team terminated their existing 10b5-1 automatic stock sale arrangements. According to Aujla, the unanimous decision required approximately five seconds of deliberation.
“All of us as a senior leadership team are for the foreseeable future — we just don’t see why we would sell stock at these kinds of prices,” Aujla explained to the WSJ CFO Journal.
Management positioned both actions as clear signals communicating their conviction in the company’s prospects.
Revenue has climbed 18% year-to-date through the second quarter. Aujla emphasized that core business momentum across TurboTax, QuickBooks, and Credit Karma continues unabated.
CEO Sasan Goodarzi reinforced this perspective, contending that Intuit is actually enlarging its total addressable market through AI-enabled platform capabilities. He noted that customers currently spend a minimum of seven times more on human tax and accounting professionals than on software — and Intuit’s strategy integrates both elements.
“Customers buy confidence, not code,” Goodarzi stated.
The 10b5-1 terminations affect only senior leadership positions, not the wider employee population. Aujla clarified that no modifications to cash compensation structures will result from this decision.
In recent years, Intuit has consistently returned over 60% of free cash flow to shareholders via buybacks and dividends. The H2 acceleration would elevate this percentage further.
The enhanced repurchase program was formally disclosed in Intuit’s Q2 10-Q regulatory filing submitted February 26.
Aujla conceded uncertainty regarding the timing of any market revaluation, but characterized the leadership team’s stance as a multi-year commitment to their own enterprise. “Does the market realize that next week, next quarter, six months from now? I just can’t predict that,” he acknowledged.
INTU shares gained 1.11% on Monday following the disclosure.
The post Intuit (INTU) Doubles Down on Buybacks as CFO Calls Stock ‘Meaningfully Misaligned’ appeared first on Blockonomi.
Dollar Tree (DLTR) delivered fourth-quarter results that topped expectations Monday, yet shares retreated as management issued conservative projections for upcoming periods.
The value retailer announced adjusted earnings of $2.56 per share for the quarter that concluded January 31, narrowly exceeding the $2.53 Street consensus. This represented a dramatic reversal from the prior-year period when the company registered a loss of $17.17 per share.
Dollar Tree, Inc., DLTR
Revenue for the period totaled $5.45 billion, representing a 9% year-over-year increase and meeting analyst expectations. Comparable store sales advanced 5%, slightly ahead of the 4.9% consensus projection.
The comparable sales improvement stemmed from a 6.3% increase in average transaction value. However, customer traffic declined 1.2% — indicating shoppers purchased more during each visit, though store visits decreased overall.
CEO Mike Creedon highlighted the company’s achievement of 20 straight years of positive comparable sales growth, demonstrating the retailer’s enduring appeal as a value-focused shopping destination.
The forward-looking projections presented challenges for investors. Dollar Tree issued Q1 adjusted EPS guidance of $1.45 to $1.60, producing a midpoint of $1.52. Wall Street had anticipated $1.56.
Revenue guidance for the first quarter ranged from $4.9 billion to $5.0 billion, compared to the $4.96 billion analyst consensus. Management projected comparable sales growth of 3% to 4%, below the 3.6% Street estimate.
For the complete fiscal year, the retailer forecasts adjusted earnings per share between $6.50 and $6.90 on revenue of $20.5 billion to $20.7 billion. Analyst consensus stood at $6.70 for EPS and $20.66 billion for sales — both falling within the guided range but leaning toward the lower end.
Dollar Tree’s cautious stance mirrors that of competitor Dollar General, which released earnings last week and similarly projected modest sales growth for the upcoming year.
Dollar General attributed recent winter weather disruptions as headwinds for the current quarter. The company also noted broader uncertainties surrounding consumer spending patterns.
Dollar Tree shares fell 3.8% during Monday’s session. Dollar General stock posted modest gains on the same day.
During premarket hours, Dollar Tree shares recovered some ground and traded near flat levels before the opening bell. Earlier in the session, the stock had declined as much as 2.6% to $104.63.
The Q4 performance represents a significant turnaround from the year-earlier quarter, when Dollar Tree posted a net loss of $3.7 billion — primarily driven by extraordinary charges.
This quarter’s net income reached $506.1 million, translating to $2.53 per share on a GAAP basis.
The post Dollar Tree (DLTR) Stock Slides on Weak Guidance Despite Q4 Earnings Win appeared first on Blockonomi.
Tokyo-based Metaplanet (3350) has successfully secured approximately $255 million from international institutional investors via a strategic share placement as part of its aggressive Bitcoin treasury expansion strategy.
Metaplanet Inc., 3350.T
The shares were issued at a 2% premium above prevailing market rates. Accompanying the placement are fixed-strike warrants with a 10% premium, potentially generating an additional 44.5 billion yen upon exercise.
Combined, the capital raising initiative could yield approximately $531 million in total funding, as disclosed by CEO Simon Gerovich.
With 35,102 BTC currently in its treasury—worth approximately $2.6 billion at today’s valuations—Metaplanet ranks as the fourth-largest corporate Bitcoin holder globally, trailing Strategy and MARA Holdings, which collectively control 792,553 Bitcoin.
Shares of Metaplanet advanced 5% on Monday, coinciding with Bitcoin’s recovery above the $73,000 threshold.
As part of this funding round, Metaplanet unveiled a groundbreaking series of moving strike warrants incorporating an mNAV clause—a pioneering feature for stock acquisition instruments of this nature.
This innovative structure permits warrant exercise only when the company’s share price reaches or exceeds 1.01 times its modified net asset value. This measurement compares Metaplanet’s total market capitalization against the valuation of its Bitcoin treasury.
According to company statements, this mechanism guarantees that any new share creation will enhance Bitcoin holdings per share, protecting existing shareholders from value dilution.
In conjunction with this new framework, Metaplanet halted exercise privileges on earlier-issued warrants representing up to 210 million shares. This strategic decision aims to prevent dilution while maintaining focus on Bitcoin accumulation objectives.
The capital secured will be allocated primarily toward building Metaplanet’s bitcoin treasury.
Management has established an interim objective of accumulating 100,000 BTC by the conclusion of 2026, progressing toward an ultimate target of 210,000 BTC by the end of 2027.
To facilitate this ambitious roadmap, Metaplanet plans to launch a United States-based subsidiary named Metaplanet Asset Management. This entity will concentrate on venture capital investments and digital asset financial services related to Bitcoin capital markets.
Separately, Strategy—the world’s largest corporate Bitcoin holder—is anticipated to reveal additional Bitcoin acquisitions, following recent statements from Executive Chairman Michael Saylor and last week’s preferred equity offering.
Metaplanet’s current Bitcoin holdings stand at 35,102 BTC with an estimated value of $2.6 billion.
The post Metaplanet (3350) Stock Surges 5% Following $255M Capital Raise for Bitcoin Expansion appeared first on Blockonomi.
Ethereum extended its recovery wave and surged over 8% in the last 24 hours to climb to almost $2,300 on Monday.
At the same time, blockchain data indicates fresh Ether purchases by a well-known early Bitcoin supporter.
According to blockchain analytics platform Lookonchain, early Bitcoin supporter and founder of ShapeShift, Erik Voorhees, has resumed buying Ether after a one-year break. Data revealed that Voorhees spent 49.08 million USDT to purchase 23,393 ETH at an average price of $2,098 through two wallets. He still holds 35.25 million USDT.
The firm also added that he had offloaded 12,886 ETH last year when Ether was trading at approximately $3,320.
Lookonchain noted that other investors have also been accumulating Ether alongside Voorhees. A wallet linked to an early Ethereum builder, “billΞ.eth,” spent $17.46 million to purchase 7,769 ETH at an average price of $2,248 on Monday. On the same day, another whale identified as wallet 0x743d bought 1,827 ETH for $3.79 million. Over the past four days, the same whale has spent $24.79 million to acquire 11,985 ETH at an average price of $2,068.
The renewed accumulation trend comes as institutional demand for the asset has also strengthened. Data from spot Ethereum ETFs shows rising investor interest. These funds have recorded over $160 million in net inflows over the past week. During that period, four trading days registered positive inflows, while only one day posted net outflows.
On the other hand, Vitalik Buterin reduced some of his ETH holdings earlier this year. The Ethereum co-founder sold more Ether than he had originally planned. Buterin had previously announced a plan to sell 16,384 ETH, but on-chain data found total disposals reached about 18,684 ETH.
The entire stash is worth over $38 million. The sales began in early February and occurred in several stages as ETH was gradually sold from his wallets. Buterin said the funds would be used to support open-source software and hardware development, privacy tools, and security-focused infrastructure projects. He also described the move as part of a period of “mild austerity” for the Ethereum Foundation.
The post Bitcoin OG Erik Voorhees Buys Over 23,000 ETH as Ethereum Hits 6-Week High appeared first on CryptoPotato.
Michael Saylor took to social media to announce that Strategy has bought a massive amount of BTC today.
The firm acquired a total of 22,337 BTC for a total of $1.57 billion, spending roughly $70,194 per bitcoin.
Strategy has acquired 22,337 BTC for ~$1.57 billion at ~$70,194 per bitcoin. As of 3/15/2026, we hodl 761,068 $BTC acquired for ~$57.61 billion at ~$75,696 per bitcoin. $MSTR $STRC https://t.co/6hv6PjzOKQ
— Michael Saylor (@saylor) March 16, 2026
This puts their total holdings at 761,068 BTC bought at approximately $75,696 per bitcoin.
It also means that the most recent price increase was likely due to this particular buy wall. As CryptoPotato reported, BTC pushed above $74,000 today, driving the entire crypto market with it.
It’s worth noting that institutional inflows have also been steady over the past week, with BlackRock’s IBIT spot BTC ETF reporting positive flows for five consecutive days and buying more than $600 million.
The post BREAKING: Strategy Buys $1.57 Billion Worth of Bitcoin (BTC) appeared first on CryptoPotato.
Infamous quant trading giant Jane Street, which has been alleged by many to be involved in Bitcoin’s “10 AM dump,” has resumed notable BTC-related activity. The firm remains under scrutiny from regulators, as well as from market participants.
According to a post by Lookonchain, in the past 2 hours, wallets associated with Jane Street have received a total of 25.36 BTC worth $15.08 miollion from two centralized exchanges – BitMEX and LMAX Digital.
Jane Street, recently accused of insider trading during the LUNA/Terra crash and dumping $BTC at 10 AM, is actively trading again.
In the past 2 hours, wallets linked to #JaneStreet received 205.36 $BTC($15.08M) from BitMEX and LMAX Digital.https://t.co/6Jt6RTJRed pic.twitter.com/JJ4PKyCVA4
— Lookonchain (@lookonchain) March 16, 2026
The move suggests that the firm may have restarted trading flows after a period of relative quiet. The renewed attention comes at a rather sensitive time for the firm. As CryptoPotato reported earlier this year, Terraform Labs’ court-appointed administrator filed a lawsuit, accusing Jane Street of insider trading tied to the dramatic collapse of the entire Terra/Luna ecosystem back in May 2022.
Jane Street has strongly denied all the allegations, calling them baseless, and also argued that the lawsuit is simply an attempt to shift the blame for Terraform Labs’ own failure.
Meanwhile, multiple X analysts and market observers have alleged that the trading firm is responsible for regularly dumping Bitcoin’s price at 10 AM, calling it the “Jane Street 10 AM dump.”
Despite that controversy, other industry experts reject the notion. Matt Hougan, chief investment officer at Bitwise, recently dismissed claims that the firm orchestrated these declines, describing the pattern as a “classic crypto winter” rather than the result of a coordinated trading activity.
The post Jane Street Resumes Bitcoin Activity Amid Ongoing Market Scrutiny appeared first on CryptoPotato.
Centrifuge’s native cryptocurrency, CFG, has exploded by more than 60% in a matter of moments. This happened after Binance announced it would list the token for spot trading across three pairs. Namely, these are CFG/USDT, CFG/USDC, and CFG/TRY.
According to the official announcement, the trading will open today at 13:00 UTC. Users won’t be able to deposit CFG until one hour after the trading begins.
The price reacted immediately, soaring from around $0.12 to almost $0.2 before retracing to its current price of $0.181.

Moves like these are very typical of exchange listings, especially when it’s a leading name like Binance or Coinbase.
It’s interesting to see if the gains are sustained, however. As CryptoPotato reported just last week, the price of Internet Computer’s token, ICP, also soared by more than 16% once the leading South Korean exchange Upbit listed it for trading. It reached a high of almost $3, but has since retraced to about $2.7.
The post Centrifuge (CFG) Price Explodes by 63% on New Binance Listing appeared first on CryptoPotato.
After a relatively quiet weekend despite the latest developments in the Middle East, bitcoin’s price surged on Monday morning to a six-week peak of just over $74,000, where it was stopped.
Many altcoins have produced even more impressive gains, including ETH, which reclaimed the $2,200 level, and ADA, which jumped by 10% at one point.
The previous business week began quite contrastingly to this one, as BTC’s reaction to the weekend developments on the war front pushed it south to $65,600. However, the bulls intercepted the move and helped the asset recover several grand by Wednesday when it jumped to $68,000 after the CPI numbers came out for February.
After a minor rejection at that point, bitcoin went on the attack once again on Friday. It skyrocketed to $74,000 for the second time in the past 10 days, only to be rejected once again. It dipped further to just over $70,000 during the weekend after the latest set of bombings in the Middle East, but managed to maintain that level.
More volatility was expected on Monday morning when most legacy financial markets opened, including oil. Indeed, fluctuations arrived, but they sent BTC higher to a multi-week peak of just over $74,000. Although it failed there and now sits a grand lower, BTC is still up by 8% weekly.
Its market cap has increased to $1.465 trillion on CG, while its dominance over the alts continues to sit below 57%.

Ethereum, Solana, and Cardano are the biggest beneficiaries of today’s market-wide rally. All three have added around 6-8% of value, pushing ETH to well over $2,250, SOL to above $90, and ADA close to $0.40. HYPE, LINK, DOGE, XMR, AVAX, LTC, and XRP are also in the green, albeit in a more modest manner.
There are some double-digit gainers as well. PEPE leads the pack with a notable 18% surge, followed by DOT and TAO. BONK, SHIB, and ZEC are next in line.
The total crypto market cap added almost $100 billion daily and is close to $2.6 trillion on CG as of now.

The post PEPE Explodes by 18% Amid Altcoin Rally, BTC Tapped $74K: Market Watch appeared first on CryptoPotato.